Overslaan en naar hoofdcontent gaan
×

ovivio labels

Waarmee kunnen we je helpen?

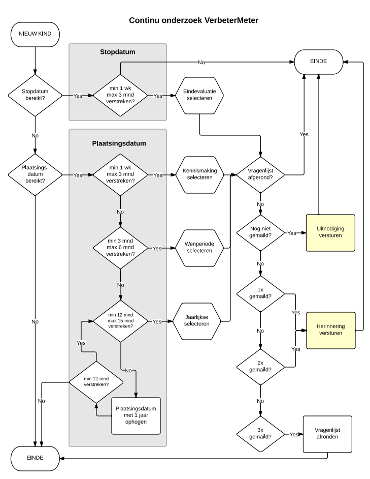
Stroomdiagram VerbeterMeter

Wilt u weten wanneer de verschillende onderzoeken verstuurd worden? 
In het stroomdiagram wordt dit stap voor stap uitgelegd. 

Was dit artikel nuttig?

Aantal gebruikers dat dit nuttig vond: 0 van 0